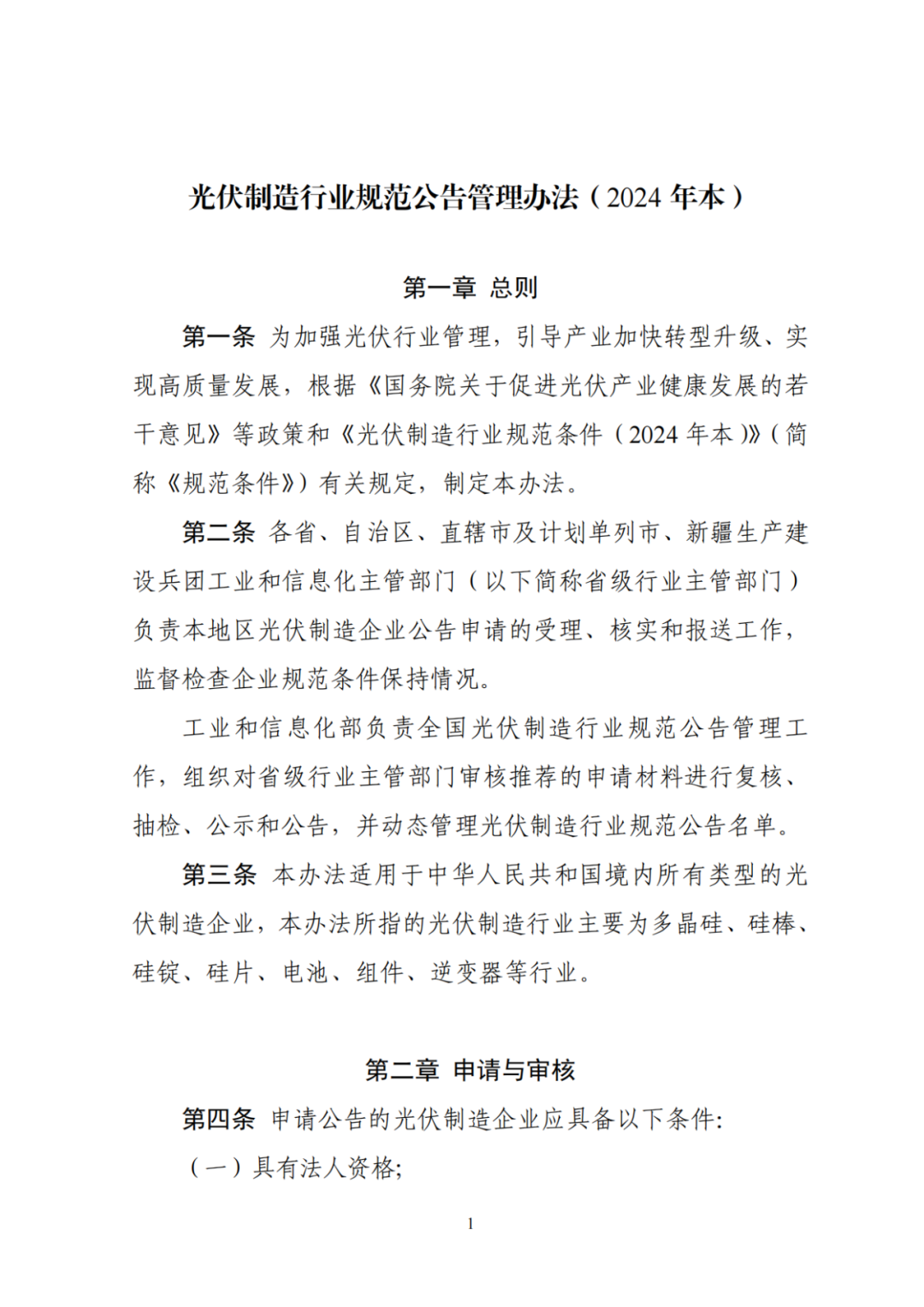
工信部印发光伏制造新规:准入门槛提高,新建项目电耗、水耗标准再提高、资本金最低30%
2024-11-21343
11月20日,工信部正式印发《光伏制造行业规范条件》和《光伏制造行业规范公告管理暂行办法》,相比今年7月的征求意见稿,正式版本在新建和扩建的硅料还原电耗、综合电耗方面要求再度提高;硅片、电池片则是提高了还原水耗和再生水使用率。根据《光伏制造行业规范条件》(2024年本)中的要求来看,新建和改扩建项目要求的还原电耗为小于40千瓦时/千克,综合电耗小于53千瓦时/千克。
对比今年7月征求意见稿中的要求,“其新建和改扩建项目要求的还原电耗为小于44千瓦时/千克,综合电耗小于57千瓦时/千克”,正式版本的还原电耗标准再次提高4千瓦时/千克。
在硅片方面,则是新提出“新建和改扩建硅片项目水耗低于540吨/百万片且再生水使用率高于40%”的要求;电池片方面则是要求“新建和改扩建项目水耗低于360吨/MWp且再生水使用率高于40%。”

针对《光伏制造行业规范条件》(2024年本)相比于2021年本的变化,一方面是继续引导光伏企业减少单纯扩大产能的光伏制造项目,避免低水平重复扩张。新建和改扩建光伏制造项目,最低资本金比例由原20%提升至30%。另一方面则提高了部分技术指标要求。例如将现有单晶硅光伏电池、组件项目平均效率指标分别由不低于22.5%、19.6%提升至P型电池、组件效率不低于23.2%、21.2%,N型电池、组件效率不低于25%、22.3%。新建单晶硅光伏电池、组件项目平均效率指标分别由23%、20%提升至P型电池、组件效率不低于23.7%、21.8%,N型电池、组件效率不低于26%、23.1%等。此外,加强了质量管理和知识产权保护。提出企业应具有应用于主营业务并实现产业化的核心专利,研发生产的产品应符合知识产权保护方面的法律规定,且近三年未出现被专利执法机构裁定的侵权行为的要求,鼓励企业按照《企业知识产权合规管理体系要求》完善相关体系建设。更重要的是,新版制造准入规范引导了提升绿色发展水平,提高现有及新建多晶硅、硅锭、硅棒、硅片、电池、组件项目电耗和水耗指标;同时,鼓励光伏企业参与标准制修订工作,并加强了规范名单的动态管理。有行业人士表示,目前,在行业保持高速增长的同时,也进入了新一轮的行业震荡周期,产业阶段性供需失衡、产业链价格快速下滑、企业经营承压。对此,行业呼吁在加强行业自律、减少行业内卷的同时,也需要在宏观行业管理政策层面优先支持有技术、有品牌、有自有知识产权的企业,引导避免低水平盲目扩张,优化光伏产业发展环境。修订后的《规范条件》《管理办法》,进一步提高了行业准入门槛,有利用优势产能发展,顺应了行业发展需要和技术发展最新情况。具体文件见下:
中华人民共和国工业和信息化部公告
2024年 第33号
为贯彻落实党中央、国务院决策部署,进一步加强光伏行业规范管理,推动产业加快转型升级和结构调整,推动我国光伏产业高质量发展,工业和信息化部对《光伏制造行业规范条件》和《光伏制造行业规范公告管理暂行办法》进行了修订,现予以公告。《光伏制造行业规范条件(2021年本)》和《光伏制造行业规范公告管理暂行办法(2021年本)》(工业和信息化部公告2021年第5号)同时失效。
工业和信息化部
2024年11月20日






























点我访问原文链接